Want to design a scenario for an e-learning course but wondering where to start? Building a scenario can be a daunting task because there are so many different possibilities. Scenarios can contain a simple linear path, branching conversations, or multilayered, looping interactions. But with a little planning, even complex scenarios are within your reach.
Let’s take a look at each of these types of scenarios and how to design them.
Building a Linear Scenario
A linear scenario is one where there’s a right and wrong answer. To move forward, the learner has to choose the correct answer. If they choose incorrectly, they’re met with feedback and either redirected along the correct path or progressed forward automatically, like in the Upselling Practice lesson of this Rise 360 example.
To design a linear scenario, start by mapping out each decision-making point, one by one. For each decision, you’ll need to come up with the possible answers and feedback that will bring your learner to the next decision. Repeat this process until you reach the end of your scenario. Here’s what your map might look like for a simple linear scenario:
Designing linear scenarios is a great way to dip your toe into scenario-building and give your learners an opportunity to apply concepts in a realistic situation while ensuring everyone views all the content.
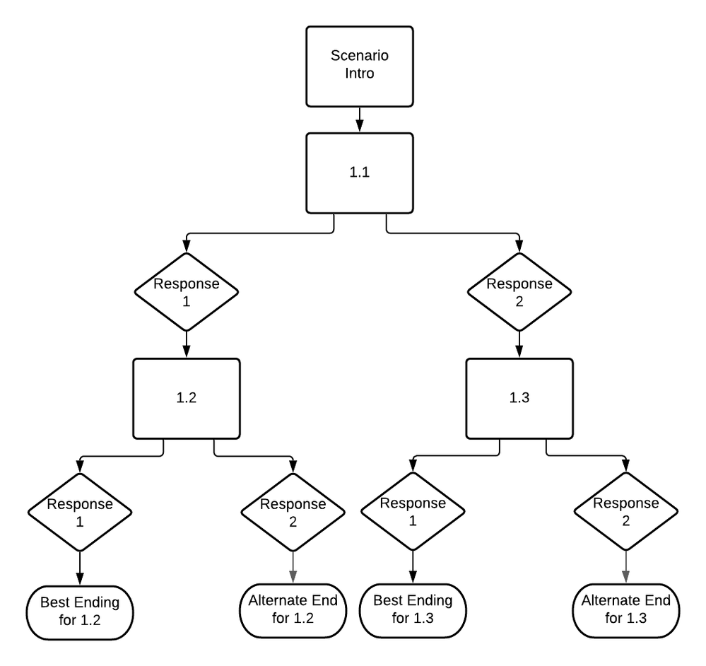
Building a Branching Scenario
Branching scenarios let learners work through complex ideas by exploring how their choices can lead to different outcomes. Here’s an example of what a branching scenario looks like when mapped out:
When designing a branching scenario, you need to keep track of the different paths learners could take depending on the decisions they make. You can have decision tree branches for every response or only branch at key points—it’s up to you!
Since they mimic the way things play out in real life, branching scenarios are more realistic than linear scenarios. They’re especially good for letting learners practice interview and emergency response situations.
Keep in mind that with branching scenarios, each learner’s path through the scenario is different. This personalizes the experience and gives learners a chance to skip over information they already know and focus on the things that interest them or that they need to master.
Building a Looping Scenario
Another option is to build a looping scenario. A looping scenario is made up of a mix of linear and branching scenarios that, depending on the learner’s choices, sometimes return to the initial decision point. This gives the learner a chance to start over and see where another path might take them.
When designing a looping scenario, begin by designing linear or branching scenarios, as explained above. Then, determine which choices loop back to the original decision-making point. It could be at the end of the scenario or even in the middle. Here’s an example of what that might look like:
As you can see, a looping map is quite similar to a branching map, but with a lot more paths and interconnectivity between the various scenes. And this is just the tip of the iceberg. You can have dialogues and endings that can be reached only through certain responses. Scenes that loop on themselves, but don’t lead back to the initial dialogue. Anyone who’s ever flipped through a Choose-Your-Own-Adventure book will see the potential for looping scenarios.
Just like with branching scenarios, you can’t guarantee that learners will follow every path to its conclusion. But that’s OK! Trust that learners will get the information they need based on the decisions they make.
Wrap-Up
Scenarios don’t have to be complex to be effective. Linear scenarios are a great way to engage learners and let them actively take part in discovering new knowledge. Branching scenarios allow you to show learners the best way to apply acquired knowledge through trial and error. Looping scenarios really give the reins to learners, letting them take control, apply their knowledge, and discover new concepts through exploration.
Want to learn how to build these types of scenarios in Articulate apps? Check out these articles for resources and inspiration.
- Design a Rise 360 Scenario in 6 Easy Steps
- How I Designed This Immersive Scenario on Prioritizing Tasks
- 19 E-Learning Branching Scenario Examples with Story Maps #325
- Here’s How to Create Scenarios with the Scenario Block in Rise 360
- How to Easily Create Branching Scenarios in Rise 360
- Help Learners Practice Their Skills with Scenarios in Rise 360
And remember to follow us on Twitter and come back to E-Learning Heroes regularly for more helpful advice on everything related to e-learning. If you have any questions, please share them in the comments.