Forum Discussion
Feeling uninspired? Get help from the Articulate team.
One of the most common requests we get here in the Building Better Courses forum is, How do I present information on XYZ in a way that’s engaging?
It’s a great question! But it’s hard to give a helpful answer without understanding the learning objectives and digging into the content.
So we’d like to do just that. If you’re struggling with a project, send us your content! We’ll choose a few slides and make them more interactive and engaging.
Interested? Simply respond to this discussion with some basic info about your project (audience, learning objectives, etc.) and attach your file. You can send us a single slide or a whole bunch, it’s up to you! If your project is chosen, we’ll literally do some of your work for you … so what’ve you got to lose?
Looking forward to seeing what you all are working on! :)
Note: we’ll be sharing the transformations here in the community, so don’t send us anything private or proprietary.
38 Replies
- MathNotermans-9Community Member
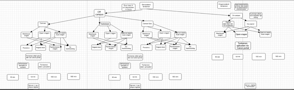
Ok... i have this at hand.. and although having inspiration is not an problem...its more whats a wise solution...
So i have this flow of choices a teacher can make for exams. Rostered exams, non-rostered exams etc. etc. As seen in the image depending on his/her choices option will open up ( or not ) Allthough the text of the options are in Dutch, that doesnot matter much here and now for sake of a great looking engaging solution. I am working on several solutions.... pure on the LMS ( Canvas that is ) or in Storyline with some iconic look and feel to bring it more alive.. But as said... not 100% sure about the solution yet...so open for alternative approaches.
I do think at start only 2 choices need to be visible. Geroosterd examen ( Rostered exam ) and Ongeroosterd examen ( Unrostered exam ). Choosing unrostered ends the flow immediately because all that is out of scope. Rostered exam then opens up the branches step by step giving the teacher more choices.
In the end the choosen path should be somehow visible and it will be clear for the teacher what his choices effect. Something like this...
Added it as attachment too...so it stays somewhat readable.
Goal basically is making it clear to the teacher what options are open when they choose for a specific type of exam. As this is in Work in Progress im working on it too...
Curious to see what you guys come up with ;-)Hi there,
Thanks for sharing your dilemma with us! If I'm understanding correctly, you'd like to make a digital flowchart, where the learner (in this case a teacher) answers yes/no questions and then ends up with a result? Is that right?
- MathNotermans-9Community Member
Hi Allison,
Yeah thats the case. Indeed a digital flowchart... thinking of using Storyline, but Rise might be good too. At start not all options need to be visible, because if a teacher chooses one road...well the others are not important for him/her. When the path is completed it would be great to see an overview of his/her choices and the path followed.
I been experimenting with some designs, not happy with them yet. Should be visually appealling in the end.
Kind regards,
Math
- LarryTurner-fd6Community Member
I love this place!
I'm new here...and I'm new to Articulate. Working now with Rise, which is literally making the head-smashing instructional design seem like a breeze!
I come from higher education, and a half-dozen LMS platforms which are still largely dependent on the professors (or Instructional Designers, if the school has the budget) to build engaging courses. Sadly, this rarely happens and most learning now happens in a very static, linear, text-only world.
Whenever I take over an LMS, I take it upon myself to join the Community resource sites, seek out the stellar users, and try to find and reverse-engineer the exemplary courses.
Admittedly, I don't have any specific questions right now, and at the same time, I am just thrilled with what I have seen from the Articulate products. I have watched a few of the training videos, and I hope to become comfortable with this environment soon.
Thank you for everything you do!
Welcome Larry! I'm so glad you're loving E-Learning Heroes and Articulate apps :) Rise 360 is definitely a game-changer!
If you have any examples of these static, linear courses that you can share publicly, I'd love to see if we can find a way to spruce them up!
- BernardSheridanCommunity Member
This is basically how do you make law sound interesting and stimulating to either listen to or read it?
My students are in their first year of an undergraduate Professional Policing degree course at university. As part of their 'learning' they have to learn the practicalities of the law - kind of 'what's in it for me?' Traditionally the only method used in teaching has been through PowerPoint slides which are flat, bland and boring.
The goal is to make learning fun, inspiring and visually a lot more attractive than it currently is. I haven't yet ventured into the realm of Articulate apps
Any help, advice, guidance - anything, would be truely appreciated
Hi Bernard!
Thanks for sharing your PowerPoint, this is exactly the type of content we're looking for. I'll have a closer look at this and come back to you if I have any follow-up questions.
Hi Bernard,
Sorry it took me so long to get back to you. I ended up writing an article and creating a template that I hope you'll be able to use for your project. Let me know if you have any questions. :)
- BernardSheridanCommunity Member
Hi Allison,
Thanks for taking a look at this for me, really appreciate it. The university makes use of Blackboard as its LMS and I usually upload PowerPoint materials there for the benefit of students, either for their use during class or as a means to help with revision
Sure thing! :) That's great context to have. Thank you!
- BernardSheridanCommunity Member
Hi Allison,
My apologies if I'm pestering you, but I wonder if you have been in a position to have a look at the material I forwarded.
Thanks,
Bernard
- HajnalkaDancsiCommunity Member
Hi Allison,
I love your offer to help and appreciate it very much.
I am currently stuck on a project, where I need to design a sales process training – one that works for existing and for newly onboarded workforce. I want to mention the audience because the existing sales force is supposedly trained on the various sales/questioning techniques the process is based on, however they never had to follow a sales process before. It is a change for them to do business this way.
I attach a very high-level process flow. The steps per phase are more detailed than shown here - I did a task analysis, and I am aware of where the gaps in action and knowledge are.
Creating a full blown branching scenario is out of option – I do not have enough SME support, even though I believe for existing salesforce branching scenarios may be best to challenge perceptions. On the other hand, if it’s a full blown scenario I do not believe it can be used for new hires as they are not yet introduced or knowledgeable about the different sales techniques they want them to use.
My idea then is to breakdown the process, create micro-training for all 7 phases (where skill use is involved, use shorter scenarios) – I am afraid though that they will look at the parts, but would not understand the process as a whole.
If you have any suggestions, ideas I would love to hear – may the solution is so easy and right in front of my eyes, but I cannot see it.
- Hi Hajnalka,
Thanks for sharing, this is a super interesting project! I will have a look and let you know if I have any other questions as I dig into this.
- ReenaDeklotzCommunity Member
Any inspiration for creating a Participant Guide? Something that aligns with the Facilitator Guide (built-in RISE) but doesn't have to be as robust.
Hi Reena!
Can you elaborate on this? I'm not sure I understand what you mean here when you're talking about participant and facilitator guides. Thanks!
- InsKwekkeboomCommunity Member
Hi Allison,
Any inspiration for teaching procedural skills like software? without getting it bored?
One example is taking an order. Do you have some examples?
Greetings from the Netherlands
Hi Inés and Christian,
You can create interactive software simulations in Storyline. Here are two examples that I think you may find inspiring:
Let me know if you have any other questions!
- ChristianAndersCommunity Member
Hi Alison,
I am in the process of creating a course for some systems training in one of the software programs we use and this will eventually extend to others.
I want to know if it is possible to create systems training within a scorm so learners can "have a go" and test their knowledge in a simulated environment, rather than just watching a video.
It cant be done in rise but i was wondering if and how it could be done maybe using storyline?
Thanks!
- MathNotermans-9Community Member
Any software available you can simulate. Mostly depends on how deep you want to simulate the software at hand. When you have predefined paths and some specific functionality you want to simulate/emulate and let your students try out... well perfectly possible. I for example rebuild the complete 'Warranty system' Harley Davidson uses to maintain and keep track of deficiancies.
Employees and mechanics used it to learn ins and outs of the system.
2 screenshots shown here.
The screen above shows the actual screen of the system. And quite a lot really functions. Not all, but students could make mistakes and follow them through some time..before the system told them they made a mistake and should have done something else. Also the data in the datagrid is real data, not just an image... so it can be sorted by the user as in the real system.
- InsKwekkeboomCommunity Member
Thanks a lot!
The examples helps a lot, thanks. Still i am stuggling with another project.
Do you also have examples of decision trees with different paths.
My decision tree looks like this (it's about a law in the disabled care):
measure -> question 1: yes / no question -> yes = question 2a, no = question 2b. There are many paths that lead to 1 of the 3 outcomes (voluntary care, voluntary care with instruction, involuntary care). I have already tried to assign points to each question and then set it that for example 45 points will lead to 'involuntary care'. but since multiple paths lead to 1 outcome I think that articulate will not register it properly.I hope you understand my problem.
Thanks!
Hi Inés!
My coworker Sarah Hodge recently shared this decision tree template that you may find useful. You can absolutely make it so that multiple paths lead to the same destination. That's not a problem. Let me know if you run into issues setting that up!
- InsKwekkeboomCommunity Member
Thanks for responding so soon. I allready saw that tree and i think its perfect for my project! To give you an idea:
The e-learning is about making a report for a client (healthcare). The e-learning contains 9 chapters of measures (9 categories) and the type of care the client needs. At the end of every chapter they have a summary of what measures are applicable and which care is suitable.
Great that i can make multiple paths. The plan was to make a 'pick one freeform' slide and then add points to the yes and no answers so that they lead to the correct destination. I'm not sure if i did it right:
At the last question (decision point) i added multiple triggers on the yes and no answers: go to 'that' slide on the condition of 45 points, i used the scored points variable of the result slide (for example). But it did not work. When i clicked on yes or no, it did not progress. I thinks it is because i had set multiple same triggers on that button (go to that slide on the condition of 43 points, etc). But i don't know how to fix that.
The second question that arises is: i want to register it. So, at the end of the quiz i want a summary of which measure is applicable and which care the client needs. The e-learning contains 9 chapters and at the end i want to make an option to print te report. In that report i want to make a overview of all the applicable measures and the care the client needs. I don't have an LMS that can read scorm 5 but i can do a bit of HTML coding. Do you have any tips to tackle this.
Thanks in advance!
Hello again Inés!
It sounds like you want to set up something similar to this personality test that I made awhile back. I recommend downloading the template and checking out the article I wrote that talks about how I built it.
To print the report, you're going to need to use some JavaScript. Here's a discussion where a community member talks about how to do that.
I hope that helps!
Related Content
- 11 months ago